Doepfer A-188-1 BBD
Table of Contents
Intro
The Doepfer A-188-1 BBD module for Softube Modular is an emulation of a so called Bucket Brigade Device, a kind of early “digital” memory used in the 70s and 80s in all kinds of delay-based effects such as choruses, flangers, ensembleeffects and of course “analog” echo-units.
A Bucket Brigade Device can be described as a long row of level-memories that pass their position at a high speed providing a rudimentary form of digital memory. The speed at which these memories are passed through the module is determined by an internal clock, normally run at very high speed. The length of the memory held is then determined by the number of stages in the BBD-chip used in the module. The BBD chips have a very specific working area that only guarantees correct behavior (no degradation of the sound) above a certain clock-frequency. This is why gradual degradation of the delayed signal occurs when the clocking-frequency of a BBD chip is lowered.
The Doepfer A-188-1 hardware module is normally shipped with one specific BBD chip in order to fit a specific purpose. Some modules ship with a chip with 128 stages, some with 256 stages and so on. The Doepfer A-188-1 hardware we have used came with 1024 stages using a modern BL 3207 BBD chip inside, and was thus the basis of the model used in this Softube emulation. This chip is a bit noisy and the module has apparent clock-bleed through when lowering the clock-frequency, so we have therefore made this noise and clock-bleed optional via the new Clock-bleed switch. Another change from the hardware version is the absence of the clock out and external clock input, simply because it was not possible to emulate and support the extremely high clock-frequencies in the MHz area within Modular.

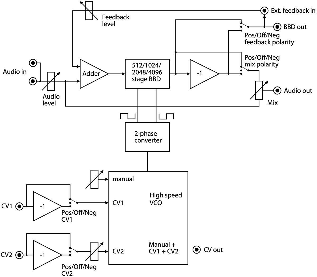
Overview
The Doepfer A-188-1 BBD module has been designed with experimentation in mind. This is why the signal going through the BBD chip is not filtered or processed in any way (as is often the case in dedicated units such as choruses). Thus the output signal is deliberately rough sounding and full of aliasing artifacts when input is pushed too high or internal clock-frequency is lowered. At full feedback the module can self-oscillate or “scream” in a distinctive (pleasing) manner.
The internal clock can be CV-controlled via the CV1 or CV2 input jacks (the latter also scaled via the CV2 attenuator knob). Built into the A-188-1 BBD is also a feedback path with positive or negative feedback controlled via the feedback attenuator knob. This path can be broken and fed via external modules in order to gain control of this aspect as well (see further examples below).

Parameters
- Stages buttons
- 128/256/512/1024/2048/ 4096: these buttons determine how many stages of BBD chip is emulated with the A-188-1 BBD module. Fewer stages tends to work well for short delay-based effects such as flangers and choruses, while more stages work better for longer echoes and reverb-like effects.
- Polarity switch CV1
- This switch sets the effect incoming control voltage in the CV1 input will have on the internal delay clock speed. When the polarity switch is set to “-” incoming CV signal through the CV1 jack will be inverted, while when polarity switch is at “+” CV is positive. “0” position turns incoming CV off on the CV1 input.
- Polarity switch CV1
- This switch sets the effect incoming control voltage in the CV1 input will have on the internal delay clock speed. When the polarity switch is set to “-” incoming CV signal through the CV1 jack will be inverted, while when polarity switch is at “+” CV is positive. “0” position will turns incoming CV off on the CV1 input.
- Clock Bleed switch
- This switch turns on and off the authentic clock-bleed and noise that is part of the original Doepfer A-188-1 hardware. We thought it would be nice to have the possibility to get rid of these sound artifacts so we added this switch in the place where the original hardware has its Clock out and external clock input jacks (see above).
- Delay Clock knob
- This knob sets the internal clock speed for the Doepfer A-188-1 and thus also the amount of delay introduced as the signal is stored and carried through the bucket brigade stages. This knob set at high values or fully clock-wise will cause short delays while preserving the fidelity of the original signal. With lower values, longer delays will be produced but also less fidelity in the resulting delayed sound. You will also notice hissing noise and apparent clock-bleed when lowering the delay knob while the clock-bleed switch is in the “on” position.
- Polarity switch CV2
- This switch works similar to the Polarity switch for CV1: It sets the effect incoming control voltage in the CV2 input will have on the internal delay clock speed. When the polarity switch is set to “-” incoming CV signal through the CV2 jack will be inverted, while when polarity switch is at “+” CV is positive. “0” position turns incoming CV off on the CV2 input. Notice that the control voltage input through CV2 input is scaled via the CV2 attenuator knob described below.
- CV2 knob
- The CV2 attenuator knob scales the incoming control voltage on the CV2 input jack. When turned fully clockwise, the full input control signal is affecting the delay clock speed.
- Audio input Level knob
- This knob set the level of the audio input. This knob can also be used to increase the audio level beyond the point where the BBD starts to distort which might be desirable in some cases.
- Feedback Polarity switch
- The Feedback Polarity switch will determine whether the wet BBD signal fed back to the input is polarity flipped or not. Negative (“-”) value will result in a different sounding feedback than a Positive (“+”) one. When the Feedback Polarity switch is set to “0”, no feedback is active in the module.
- Feedback knob
- This is the attenuation of the wet BBD signal sent through the feedback path. When set at fully clockwise, attenuation is 0% which means that feedback will go well into self-oscillation.
- Mix out Polarity switch
- The Mix out Polarity switch will determine whether the wet BBD signal sent to the Mix Out jack is polarity flipped or not. Negative (“-”) value will result in a different sounding feedback than a Positive (“+”) one. When the Mix out Polarity switch is set to “0”, no wet BBD component will be heard in the mix output.
- Mix knob
- This knob sets the mix between the clean signal and the wet, delayed, signal for the Mix Out jack.
Indicators
- Stages buttons indicators
- The stages LED buttons light up to indicate which number of stages is selected.
Inputs
- CV1
- This is the first control voltage input for modulating the delay time from an external modulation source.
- CV2
- This is the second control voltage input for modulating the delay time from an external modulation source.
- Audio in
- These are the dual audio inputs (one to the left of the Audio input Level knob and one to the left of the Feedback knob). Inputting audio into both will create a 50-50 mix of the two inputs before the Audio Level attenuator knob.
- Ext FB in
- External Feedback input. This is the input for an external feedback loop where you for example could insert a VCA to CV control feedback (see user example below).
Outputs
- CV out
- This is the tracking CV output for the delay clock frequency. This is great for example to create external anti-aliasing filters with CV controlled cutoff that track the delay time.
- BBD out
- This is the fully wet (effect) output of the BBD module. Great as the output entry point for an external feedback loop.
- Mix out
- This is the main output for the mixed signal between the dry (input) and wet signal of the Doepfer A-188-1 BBD module.
The Doepfer A-188-1 BBD module in use
The Doepfer A-188-1 BBD can be used for creating all kinds of time-based effects. Everything from obvious echos and reverb-like effects to choruses, flangers and ensemble effects. But the Doepfer A-188-1 can also be used as crude distortion effect or feedback oscillator for Karplus-Strong synthesis.

The most obvious effect the Doepfer A-188-1 BBD module is used for is creating a simple echo effect. This is done by using the 4096 mode and lowering the delay rate to a figure somewhere between 3 and 6. Remove the clock-bleed if you like by flipping off the clock-bleed switch or by external low pass filtering.

A pingpong echo can also be achieved by using two BBD modules and an external mixer for the mixing of the dry and delayed signal.

Building a simple chorus using the Doepfer A-188-1 BBD only requires an external LFO to create some movement in the short delay line.

A Stereo chorus is just an extension of the patch described above. Just add another BBD-module and feed that from the same LFO, but with inverse phase. This is done by flipping the CV2 Polarity switch to “-”.

The BBD Out and ext. FB in jacks can be used to attach an external feedback loop to the BBD module. In this example an external Doepfer A-132-3 VCA module is used together with a Doepfer A-147 LFO to periodically control the feedback of the short echo created by the BBD module.

In this example we’re using an external tracking low pass filter CV in the feedback path in order to remove clock bleed and get a “muddier” and “dubby” echo sound. Notice that the filter cutoff frequency now perfectly tracks the delay length, so that short echoes are brighter while longer echoes are duller with less high end.

Creating a flanger patch with the Doepfer A-188-1 BBD module is very easy. All we need are to use short delay times (using 128 stages here), and to sweep that delay time up and down from an LFO. Experiment with modulation depth by adjusting the CV2 knob and feedback by adjusting the feedback knob.

The Doepfer A-188-1 BBD module has a very distinctive distortion that can be utilised for striking lo-fi effects. Use very few stages (128 or 256) and change the delay length for into even more lo-fi, bit-crunchy territory. In this example we also use an external mixer to push the input volume even harder.

The Doepfer A-188-1 BBD module can be used for Karplus-Strong synthesis. Pictured here is a patch where a short burst of noise is used to trigger the BBD module acting as a resonating string. The CV inputs are adjusted to enable this patch to track somewhere around an octave, adjustment for broader ranges could be tricky though.
Credits
Jacopo Lovatello – Programming, modeling
Arvid Rosén – Modelling, mentoring
Kristofer Ulfves – Product owner, testing, preset, user manual
Niklas Odelholm – GUI graphics
Igor Miná – Hardware photos